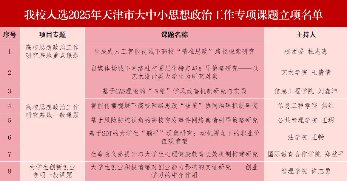
近日,市教育两委公布2025年大中小思想政治工作专项课题立项名单,beat365官网8个课题获批立项,立项数量创历史新高。
自开展天津市大中小思想政治工作专项课题申报以来,全校共收到立项申报25项,经反复打磨,在思想教育和价值引领、学风建设、网络思想政治教育、心理育人、校园危机处置、创新创业等方面8个项目脱颖而出,其中重点课题1项,一般课题7项。
学校始终将大学生思想政治教育与辅导员队伍体系建设摆在突出位置,致力于推动思政工作向精品化、专业化、科学化纵深发展。在今年取得历史性突破的基础上,党委学工部将坚定不移落实好立德树人根本任务,持续深化对思政领域重大理论与现实问题的系统攻坚,全面强化辅导员队伍学术研究与实务创新的双向融合,不断激活思政工作高质量发展的内生动力与时代活力,为培养担当民族复兴大任的时代新人提供坚实保障。
