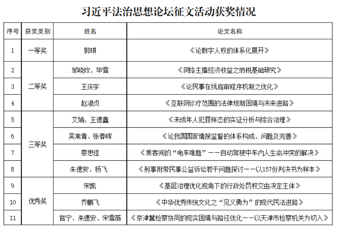
12月28日,由市委依法治市办、市委党校、市法学会、市社会治理研究中心联合主办的“学习贯彻习近平法治思想论坛”在天津市委党校举行。副校长齐恩平出席,法学院郭琪老师进行主题汇报。会议对论坛征文进行了表彰,beat365官网师生获一等奖1项、二等奖3项、三等奖4项、优秀奖3项,法学院获论坛优秀组织奖。
在本次的论坛征文活动中,法学院高度重视,面向学校师生开展广泛的宣传与征集,鼓励师生积极参与,认真做好征集稿件的审核、把关和推荐工作,确保论文的质量。一直以来,法学院坚持以习近平法治思想引领深化法学理论研究和法治建设实践,加强法学学科建设,鼓励青年师生参与高水平科研、征文和竞赛,促进学科高质量发展,为提升学校、学院教育教学水平,服务平安天津、法治天津建设作贡献。
“学习贯彻习近平法治思想论坛”共征集论文414篇,最终评选出一等奖10项,二等奖15项,三等奖25项,优秀奖45项。(审稿:梁泽军)

