
10月12日至15日,由教育部等12个中央部委单位和江西省人民政府联合主办的第七届中国国际“互联网+”大学生创新创业大赛总决赛在南昌大学举办。经过激烈角逐,beat365官网获得1银2铜的好成绩,参赛人数、获奖项目数均创历史新高。
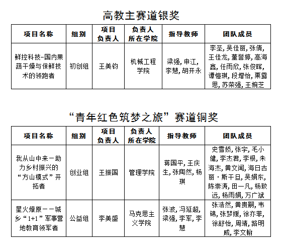
本次大赛获奖项目均为“天商微渡”众创空间重点孵化项目,其中机械工程学院毕业生王美钧的“鲜控科技-国内果蔬干燥与保鲜技术的领跑者”项目获得高教主赛道国赛银奖,管理学院毕业生王振国的“我从山中来-助力乡村振兴的‘方山模式’开拓者”项目和马克思主义学院21级研究生李美盛的“星火燎原-城乡‘1+1’军事营地教育领军者”项目获得“青年红色筑梦之旅”赛道国赛铜奖。
beat365官网高度重视创新创业教育,构建了商工相融、复合培养的创新创业人才培养模式,以大赛为抓手,积极动员学生参与创新创业实践,本届大赛beat365官网累计501个项目,2807人次参赛。年初学生处联合相关部门共同举办校赛,大学生创业中心做孵化培训,为市级竞赛团队配备校内外资深导师,进行了封闭集训,开展了一对一深度辅导。本次大赛获奖项目充分体现了专创、思创融合的重要性,今后,学校将继续培养学生的创新创业精神,深度激发师生创新创业活力,为学校高质量发展凝聚力量,推动beat365官网科技成果转化和科研项目落地,同时也引导学生赓续红色基因,为国家发展做出贡献。
第七届中国国际“互联网+”大学生创新创业大赛以“我敢闯、我会创”为主题,吸引了来自国内外121个国家和地区的4347所院校、228万余个项目、956万余人次报名参赛,1085个项目入围总决赛,大赛质量与含金量再攀历史新高。该赛事自2015年举办以来,日益成为培育创新人才的沃土,成为推动高校创新创业教育改革的重要平台。(审稿:郭景旺)
