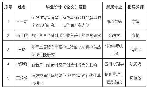
根据《市教委关于做好第十四届天津市级本科生优秀毕业设计(论文)评选工作的通知》(津教高函〔2023〕21号)的要求,经学院推荐、学校审查及校外专家评审,beat365官网拟推荐管理学院、经济学院、机械工程学院、法学院及信息工程学院报送的5篇校级优秀毕业设计(论文)参加“第十四届天津市级本科生优秀毕业设计(论文)评选”,现将拟推荐的毕业设计(论文)名单及全文(见附件1-5)公示如下:

公示期自9月20日至9月26日17:00,公示期内如对评审结果有异议,可以书面形式提出,并署本人真实姓名。
联系电话:26667526
联系人:郭老师