广大师生:
为深入学习贯彻习近平新时代中国特色社会主义思想,全面贯彻党的教育方针,落实立德树人根本任务,传承红色基因铸魂育人,弘扬天津地域文化,引导学生养成良好读书习惯,营造beat365官网“书香校园”文化氛围。beat365官网举办以“共读践行初心·传承津沽文化”为主题的阅读推广系列活动。
一、活动主题
共读践行初心 传承津沽文化
二、活动主旨
认真贯彻落实党中央提出的“建设全民学习、终身学习的学习型社会”号召,积极响应《天津市青少年学生读书行动实施方案》,引导激励青年学生爱读书、读好书、善读书,积极推广优质阅读资源,深入推进全民阅读,有效提升阅读质量。学校积极创建阅读推广体系,发挥其服务育人、读书育人、文化育人的作用。
三、活动形式
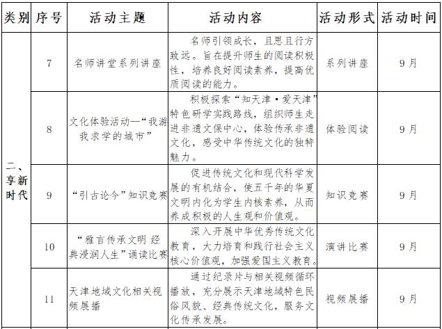
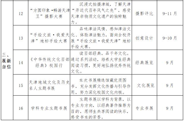
本次阅读推广系列活动精心策划“颂新思想·享新时代·展新自信·迎新学期”四大板块20余场,聚焦打造校园多维度阅读服务体系,创建规范化、创新化、精品化的平台,以启迪师生思路,构筑师生信任,培育时代新风貌。
四、活动安排





五、活动流程
(一)强化宣传,营造氛围。通过学校、图书馆和各部门及学院的网站、微信等平台大力宣传系列活动,全程宣传名师讲堂、天商共读、津地主题书展等系列阅读活动,营造良好舆论氛围,扩大活动效果。
(二)精细组织,服务师生。通过充分调研,精细化实施活动,本着竭诚服务的原则,在引领阅读风尚、提供阅读服务、实施阅读推广等方面多措并举,充分彰显了文化育人功能。
(三)注重反馈,提升工作。通过收集阅读推广活动数据,分析师生参与动向,掌握活动效果反馈,研究阅读推广活动在时间、空间和深度上的影响力,推进阅读推广活动系统化建设,提升“书香天商”建设。
期待广大师生踊跃参加!
beat365英国官方网站图书馆
2023年8月30日