Announcement
通知公告
首页 > 通知公告 > 正文
第十二届全国大学生电子商务“创新、创意及创业”挑战赛校赛初赛评审结果公示
2022-04-11

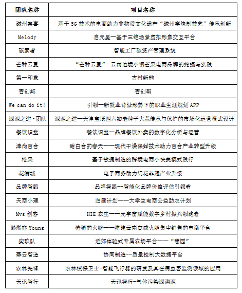
近日,由教务处主办、信息工程学院承办的第十二届全国大学生电子商务“创新、创意及创业”挑战赛beat365英国官方网站校赛初赛顺利结束。本次比赛共有来自全校8个学院64支团队参赛,经过一周的评审,入围决赛的团队名称及项目如下,现进行公示,排名不分先后。决赛相关事宜请关注大赛官方微信群。



教务处

信息工程学院

2022年4月11日


来源:信息工程学院 作者:李立鹏 编辑:张孟凯